- Источник: Руководство по эксплуатации Skoda Octavia 2004 - 2012



Снижение давления в системе питания двигателя Шкода Октавия
5 - 30 мин
[[ article.getBookmarkIcon() ]]
Инструмент


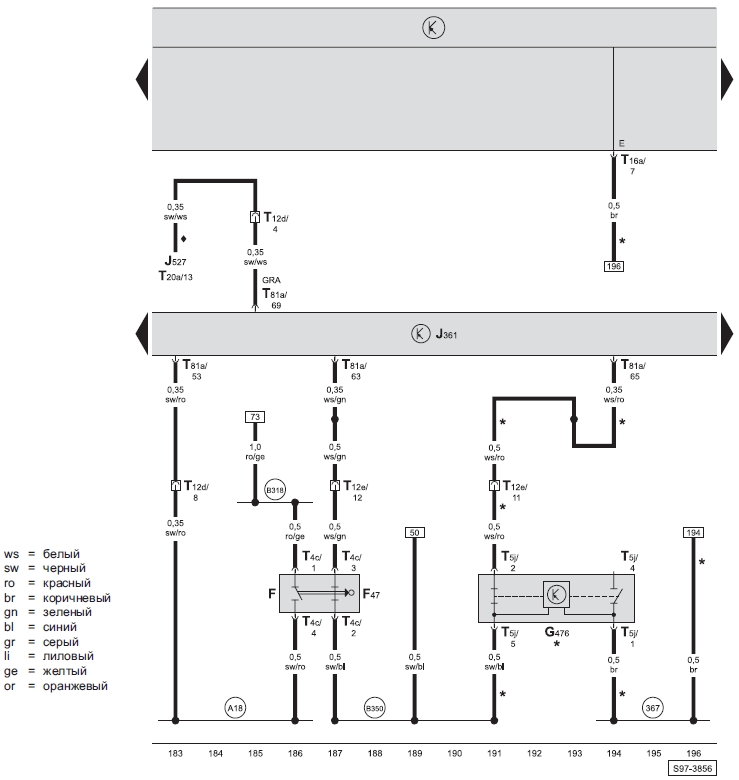
Блок управления Simos, включатель тормозной педали, датчик положения педали сцепления Skoda Octavia 2004 - 2012. Схема
[[ article.getBookmarkIcon() ]]
Инструмент

Насос подачи воздуха Шкода Октавия – снятие и установка
5 - 30 мин
[[ article.getBookmarkIcon() ]]
Инструмент



Проверка и замена датчика массового расхода воздуха
5 - 30 мин
[[ article.getBookmarkIcon() ]]
Инструмент
